INTRODUCTION

Treatments for diseases often come with some complications such as it being too expensive or ineffective. Lipid nanoparticles (LNPs) seem to be a way to deliver treatment for diseases while minimizing complications. The nanomedicine approach for diabetes mellitus was able to give equally effective results in lower doses than Metformin while for triple-negative breast cancer, it gave more effective results. Diabetes mellitus is a major chronic disease that occurs when one has hyperglycemia which is increased blood glucose levels (BGL).1 It usually occurs because of an issue with the peptide anabolic hormone, insulin. Insulin is secreted in the region of the pancreas called islets of Langerhans and absorbs glucose from the blood into liver, fat, and skeletal muscle cells.1 There are two main types with the first being when your body can’t make insulin and the second being when your body is insensitive to insulin.1 There are many symptoms associated with the disease such as polyuria which is when you produce large volumes of urine, polydipsia which is excessive thirst, weight loss, etc.1

Breast cancer is when the cells of the breast begin to divide uncontrollably. The breast normally has hormone receptors for estrogen and progesterone and expresses epidermal growth factor receptor 2 (HER2) protein.2 Estrogen and progesterone are steroid hormones that are secreted by the ovaries and play a role in the female reproductive system. These receptors are the target for many of the chemotherapy treatments available.2 Triple-negative breast cancer (TNBC) is a dangerous form of breast cancer where the person is missing all three of the factors normally seen.2 This means that there are no receptors for estrogen, progesterone, and HER2 which makes it difficult to diagnose and treat.

The nanomedicine treatments for both diseases looked for a way to combine already established medications to make a more effective and cheaper treatment. Glycyrrhizin (GL) and thymoquinone (TQ) are bioactive plant-based extracts from the family of herbs Glycyrrhiza glabra and Nigella sativa.3,4 They exhibit low antidiabetic activity in their pure individual forms due to the method of oral delivery. GL is hydrophilic while TQ is hydrophobic causing low plasma levels after oral delivery limiting their effectiveness.4 The same limited effectiveness was seen for the treatments of TNBC. Tranilast is an approved anti-fibrotic and anti-histamine hydrophobic drug that inhibits transforming growth factor-beta (TGF-B) secretion.2 Doxorubicin is an anthracycline chemotherapy drug that stops the growth of cancer cells by blocking an enzyme called topoisomerase 2 and damaging DNA.2 In their individual forms, they were also seen to not normalize the tumor microenvironment (TME) as effectively even if administered in different routes such as orally, intravenously, etc.2

Nanomedicine technology was able to combine these individual treatments and give a better delivery system. Combined LNPs were able to do targeted drug delivery to a specific region and were more effective than oral delivery systems. This was due to improved solubility and sustained release of the drugs.5 This method reduced the dose needed and had fewer side effects.5 Doxil was used as the nanomedicine drug that contained doxorubicin in a liposomal form for the treatment of TNBC.2 They combined GL and TQ into LNPs called GT to treat diabetes mellitus while the Tranilast-Doxil combination was used to treat TNBC.2,4 This review will be discussing the combined LNPs used for the potential new treatment of diabetes mellitus and the more effective treatment of TNBC.

DISCUSSION AND RESULTS

The researchers hypothesized that the combined LNPs of GT and Tranilast-Doxil will provide significantly better results than when the treatments are in their individual forms.2,4 They tested this by testing six groups for each disease with one of them being the combined LNP treatment. As shown in Figure 1, they tested the GT nanoformulation (NF) for 21 successive days and compared the results against metformin.4 Then, they evaluated the antihyperglycemic activity in streptozotocin (STZ) and nicotinamide (NA)-induced diabetic rats. STZ and NA are used to create experimental diabetes in rats that allow them to control the level at which the rats have the disease.4 They also employed two TNBC syngeneic mouse models (4T1 and E0771) and had six treated groups with Tranilast-Doxil being the combined NF treatment.2 The six treated groups for the TNBC were administered through different routes with the individual forms of Tranilast being orally for 4 days, doxorubicin intraperitoneally every 3 days, and Doxil intravenously weekly.2 The combined forms of Tranilast-doxorubicin and Tranilast-Doxil were until the time of death or reached a maximum tumor burden of 1200mm3.2 Then, they evaluated animal survival, tumor growth size, normalization of the TME, and anti-tumor immunity in the mouse models.2

Figure 1
Figure 1.Schematic representation of the evaluation of antidiabetic effects of combined NFs.4

GL was prepared in nanoparticles by using ionotropic gelation with electrostatic interactions of a positively charged amine group of chitosan with negatively charged carboxylic groups of gum arabic.4,6 The TQ was prepared differently in nanocapsules using a method called nanoprecipitation. This method was done by adding an organic phase into an aqueous phase with constant vigorous stirring at room temperature causing a precipitate to form on the bottom.4

STATISTICAL ANALYSIS

For the results of diabetes mellitus, the body weight, BGL, lipid profiles, and glycated hemoglobin are shown as means ± the standard error of the mean (SEM) with n=6 in each group.4 They analyzed the results using a one-way ANOVA followed by Tukey–Kramer multiple-comparison post hoc testing.4 The Tranilast-Doxil group used to treat TNBC was compared with all other treatment groups using a Student t-test to study the statistical significance.2 Both treatments for the diseases used a P-value less than or equal to 0.05 to be considered statistically significant.2,4

IN-VIVO ANALYSIS

6-week-old BALB/c and C57BL/6 female mice were implanted with either 4T1 or E0771 breast cancer cells.2 The survival was monitored daily from day 4 post-implantation until completion of the experiment, and tumor size was measured every 2-3 days.2 As shown in Figure 2, the Tranilast- Doxil combined NF had the longest tumor doubling time which means that the growth of the tumor was reduced.2 The Kaplan–Meier survival curves also indicate that the Tranilast-Doxil combined NF survived the longest compared to all other treated groups.2 The combined NF method was also useful in the treatment of diabetes mellitus. Rats were injected with nicotinamide and STZ for 21 successive days.4 A fasting BGL was measured using blood glucometer strips and >200 mg/dL was considered diabetic.4 The body weight of the rats was also measured after this treatment. Diabetes normally induces decreased body weight in individuals with the disease.1 As shown in Figure 3, no significant effect on the body weight of diabetic rats was seen on days 1 and 7.4 Although, the body weight of diabetic control rats decreased significantly on days 14 and 21 compared to the vehicle-treated control groups of distilled water and oleic acid.4 The body weight of metformin, combined pure GT, and combined GT NF significantly showed an increase in body weight on days 14 and 21 reversing the diabetic symptoms.4 Oral administration of GL, TQ, and their NF forms had no effect on body weight on all days.4

Figure 2
Figure 2.Tumor doubling time and survival fractions are shown for six treated groups including control, Tranilast, Doxorubicin, Tranilast-Doxorubicin, Doxil, and Tranilast-Doxil for both 4T1 and E0771 mice models.2
Figure 3
Figure 3.Body weights are shown for ten treated groups including two that are vehicle-treated with distilled water and oleic acid. One group is a normal diabetic control while the other is a metformin-treated group. Two are GL and TQ in their individual forms and two are in their individual NP forms. Lastly, one is GT individually while another is GT in NP form.4

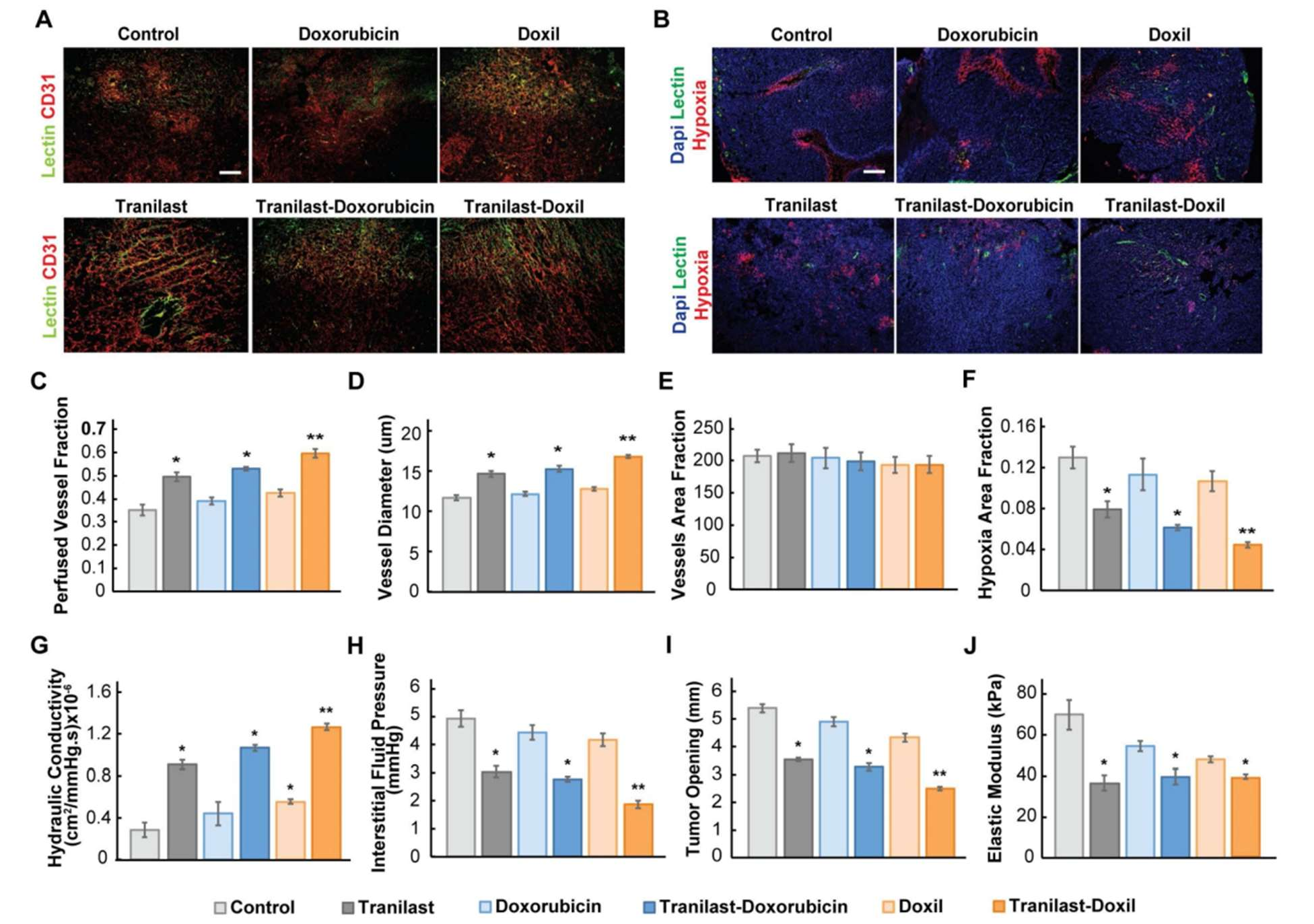
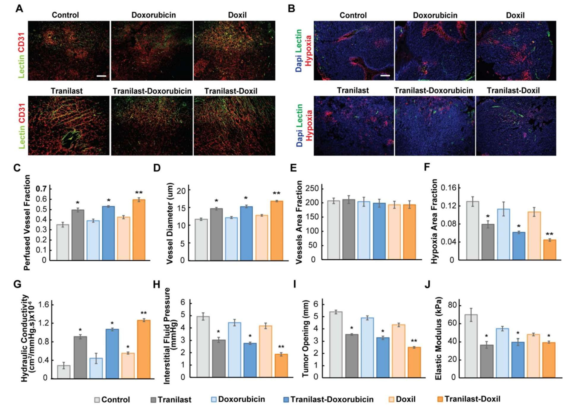
Alteration within the TME of TNBC was tested using a second experiment with the same previous conditions as discussed in Figure 2.2 Collagen I, Hyaluronan, and Pericyte coverage were tested as they are the extracellular matrix (ECM) components of a blood vessel.2,7 The rats were intracardially injected with biotinylated Lycopersicon esculentum lectin (Tomato Lectin).2 The pericyte coverage of functional vessels was determined as the ratio of lectin, aSMA, and CD31 positive staining to the total CD31 area fraction.2 As shown in Figure 4, the fluorescence imaging and graphs show that Tranilast-Doxil combination NF has less Collagen I and Hyaluronan while having more pericyte coverage.2 This means that fewer ECM components are clogging up the space allowing for more fluid flow.7 Also, more pericyte coverage means that there is less leakage occurring in the blood vessels.2

Figure 4
Figure 4.Fluorescence images and graphs were shown indicating the amount of Collagen I, Hyaluronan, and Pericyte coverage present in the six treated groups.2

Further alterations within the TME were tested in various aspects. They used rats that were intraperitoneally injected with pimonidazole HCl which is a hypoxia marker.2 Hypoxia is a low oxygen state where oxygen is not able to be delivered to the tissues.8 Hydraulic conductivity is the easiness by which interstitial fluid percolates in tumor ECM and was tested ex-vivo.2 This means that the treatment was performed in an external natural environment.8 The elastic modulus was tested which measures the stiffness and DAPI were used to stain the nuclei present.2 Interstitial fluid pressure (IFP) was determined by a wick-in-needle method and growth-induced solid stress was measured using the tumor opening technique.2 As shown in Figure 5, the Tranilast-Doxil group had more pericyte coverage and less hypoxia while the amount of nuclei present was the same.2 It had the largest amount of blood flow and diameter compared to the other groups. It also had the most hydraulic conductivity with the smallest amount of pressure and stiffness.

Figure 5
Figure 5.Fluorescence images and graphs were shown indicating the amount of Pericyte coverage, perfusion, vessel diameter, vessel area, hypoxia, hydraulic conductivity, IFP, tumor opening size, and elastic modulus present in the six treated groups.2

Diabetes increases BGLs through a decrease in insulin secretion.1 As shown in Figure 6, when looking at the treated groups, opposite trends are seen when compared to Figure 3.4 Although the amount of each drug in the combined GT NF was lower being only 7.1 mg compared to 20 mg, it showed a better effect at decreasing the BGL in diabetic rats compared to the individual forms.4

Figure 6
Figure 6.BGLs are shown for the same ten treated groups as Figure 3.4

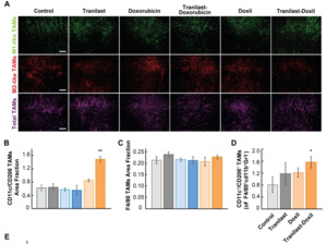
Tumor-associated Macrophages (TAM) were measured by staining antibodies against CD11c and CD206 proteins expressed in M1- and M2-like TAMs, respectively.2 M1-like TAMs are immunosupportive while M2-like TAMs are immunosuppressive.9 The total macrophage population was calculated from the F4/80 fraction and remained unaffected.2 As shown in Figure 7, the Tranilast-Doxil combination redirects the M2-like phenotype towards the M1-like due to more functional vasculature and tumor tissue oxygenation.2 This indicated how the combined Tranilast-Doxil NF helps the immune system in the TME of TNBC.

Figure 7
Figure 7.Fluorescence images and graphs were shown indicating an increase in M1 TAM and a decrease in M2 TAM present in the six treated groups.2

Combined GT NF showed significant results in all eight parameters which were body weight, BGL, TG level, VLDL, HbA1c levels, TC, LDL, and HDL.4 These results are obtained when you compare them against the pure individual forms. As shown in Figure 8, the combined GT NF was not as effective as Metformin showing that it’s not a better, but a lower-dose alternative to treating diabetes mellitus.4

Figure 8
Figure 8.Metformin is shown to produce greater effects in all eight parameters compared to the combined GT and combined GT NF.4

The effects of combined Tranilast-Doxil NF were more effective than all the other five treated groups. The results are summarized in Figure 9, showing the normalization of the TME of TNBC.2 There is an increased function of the blood vessels including more blood flow and therefore, more oxygenation. There is also an increased immune system response and efficiency of immune checkpoint blockades (ICB).2,10 All these positive factors combined change the TME and decrease the growth of the tumor.

Figure 9
Figure 9.Schematic of the mechanism of action of the combined Tranilast-Doxil NF on the TME.2

The future of LNPs being used to deliver treatment for diseases seems positive. The summaries shown in Figures 8 and 9 indicate that there are some benefits to using nanomedicine treatment.2,4 For diabetes mellitus, the nanomedicine approach allowed the researchers to find a comparable treatment option for people to use compared to the standard Metformin. The preparation of GT is easy and cheap so the NP-product formulation would be in the economic range for humans to use in the future.4 The nanomedicine approach for the treatment of TNBC showed that it was a more effective treatment when compared to all the FDA-approved individual medications used before.2 The separate results for the treatments of these two diseases show that in the future, LNPs can be used as either a potential new treatment or a more effective alternative to previously used methods.

CONCLUSIONS

In conclusion, it was showcased in this review that LNPs can be used for a variety of reasons in the treatment of diseases. It allows for a better delivery system compared to orally because of its improved solubility and sustained release of the drug.5 It also allows for a lower dose to be needed for treatment and has fewer side effects.5 Many alternative medications researched for the treatment of diseases can be expensive and need to be constantly replenished. Metformin is a common inexpensive antidiabetic drug that is taken two or three times daily and can become a hassle for patients who have diabetes mellitus.1 LNPs can be used to give nearly equal results that are taken only once daily and be in the same inexpensive price range to treat diabetes as the GT NF.4 They can also be used to be a more effective treatment option than the ones already used. In TNBC, the FDA has approved the usual treatments of Tranilast and Doxorubicin.2 But, the combined NF of Tranilast-Doxil can be used to give significantly better results at normalizing the TME and reducing tumor growth.2 This showcases the variety of ways LNPs, and nanomedicine technology can be used to treat diseases better than what is currently on the market.

Limitations: There were some limitations present in the research done on the effects of LNPs on the treatment of diabetes mellitus and TNBC. First, the experiments had to be observed and recorded for a longer period of time. The 21 or 50 days used in the experiments is not enough time to see long-term side effects that may occur.2,4 Next, mice models were only used for both experiments indicating that we don’t fully know if humans will have the same effects from the treatments.2,4 Lastly, other common cancers such as lung and liver were not tested with the same treatment of TNBC to see if side effects may occur when treating other organs.2